ray电竞官网
网站首页
EN
雷竞技概况
雷竞技简介
现任领导
机构设置
教学单位
师资概况
宝石系
首饰系
教学实验中心
人才培养
本科生
研究生
招生就业
学术研究
科研项目
学术成果
珠宝首饰传承与创新发展研究中心
湖北省珠宝工程技术研究中心
湖北省珠宝现代产业学院
世界技能大赛珠宝加工项目中国集训基地
社会服务
职教中心
检测中心
展览展讯
艺术展览
师生作品
党群工作
党建工作
工会活动
年会专题
首页
雷竞技概况
雷竞技简介
现任领导
机构设置
教学单位
师资概况
宝石系
首饰系
教学实验中心
人才培养
本科生
研究生
招生就业
学术研究
科研项目
学术成果
珠宝首饰传承与创新发展研究中心
湖北省珠宝工程技术研究中心
湖北省珠宝现代产业学院
世界技能大赛珠宝加工项目中国集训基地
社会服务
职教中心
检测中心
展览展讯
艺术展览
师生作品
党群工作
党建工作
工会活动
年会专题
雷竞技新闻
学术动态
通知公告
学生发展
珠宝百科
首页
>
首页新闻
>
雷竞技新闻
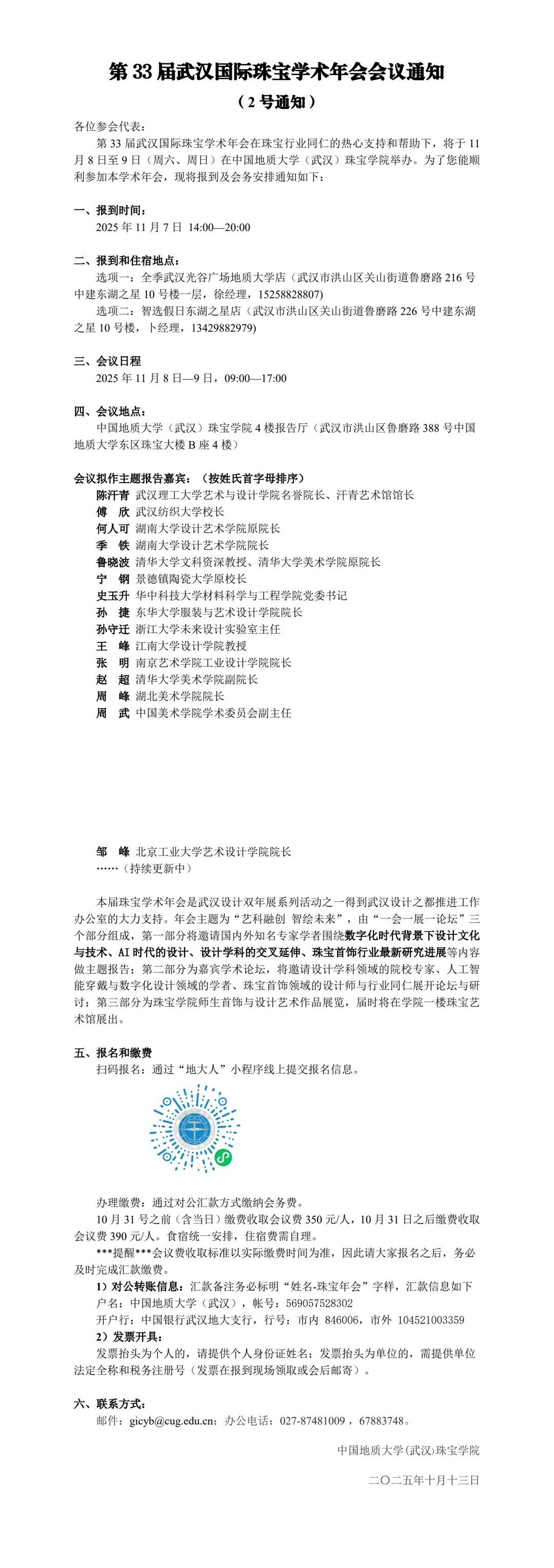
第33届武汉国际珠宝学术年会会议通知(2号通知)
发布时间:2025年10月16
浏览次数:571次
来源:本站
分享:
上一篇:
ray电竞官网教师关于中国民族品牌研究成果 荣获湖北省社会科学优秀成果奖
2025-10-20
下一篇:
警校同心,反诈同行 ——ray电竞官网防范电信网络诈骗宣传教育
2025-10-16